一、目的
为提升九洲国际渠道经销商和相助同伴的自身价值,,,,坚持九洲国际视频聚会系统的市场竞争力,,,,增进经销商及相助同伴战略性生长的同时能够带来业绩增添,,,,九洲国际通过制订本《九洲国际视频聚会系统销售认证政策》来资助经销商和相助同伴的销售职员有用学习并进一步掌握九洲国际视频聚会系统的营业手艺。。。。。
二、适用规模
1) 适用工具:九洲国际公司视频聚会系统经销商及相助同伴的销售职员
2) 政策有用限期:2023年1月1日到2023年12月31日
3)证书有用期:24个月
三、界说
九洲国际视频聚会系统销售专家是指熟悉并相识九洲国际视频聚会系统及产品并且清晰其价值、竞争战略,,,,能够凭证客户现实需求提供最佳解决计划的销售职员。。。。。
四、能力形貌

五、认证流程

以下为详细说明:
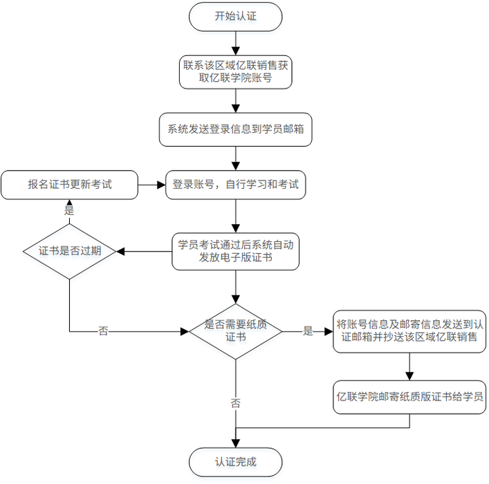
1. 申请账号
经销商和相助同伴联系该区域九洲国际销售获取九洲国际学院账号。。。。。
2. 登录学习
九洲国际学院网页端:http://yealink.yunxuetang.cn/
九洲国际学院手机APP端:绚星APP
登录账号后会收到相关学习妄想的推送,,,,凭证学习妄想安排的课程举行学习,,,,学习完所有课程之后便可加入考试。。。。。
3. 考试说明
经销商和相助同伴的手艺工程师职员需获得总分的80%及以上的分数才可以通过九洲国际在线认证考试,,,,考试时长为2小时,,,,每个账号有3次考试时机。。。。。
4. 证书获得
通过在线考试的职员可获得九洲国际揭晓的九洲国际视频聚会系统销售认证证书。。。。。电子版证书将在考试通事后由系统自动发放,,,,如需要纸质版证书,,,,请将邮寄信息发送到认证邮箱certificate@yealink.com,,,,并抄送该区域九洲国际销售。。。。。
5. 证书更新
已获取证书的职员若是脱离了原有公司或原有职位,,,,经销商和相助同伴应连忙指派新的职员学习课程并在3个月内获得证书,,,,不然九洲国际有权作废对该公司的特殊支持;;原证书逾期的职员需报名加入九洲国际学院证书更新妄想并通过考试,,,,届时证书有用期将自动更新,,,,不然九洲国际有权作废对该公司的特殊支持。。。。。
证书更新报名链接:https://short.yunxuetang.cn/S8P8RqAy
九洲国际对本政策保有更新、增补和更改的权力。。。。。认证学习资料或本政策若有变换,,,,九洲国际将另行通知。。。。。 九洲国际